@bar1609

Estudios: Grado en Farmacia (UV) ...Mostrar más

438 Publicaciones

17.48k Interacciones

8 Seguidores

0 Siguiendo

Lista de publicaciones de bar1609

He publicado nuevos apuntes de 2º Dietética: Dietética I: tamano-de-racion-SENC-2015.pdf

2 páginas

He publicado nuevos apuntes de 2º Dietética: Dietética I: piramides-mediterranea-y-SENC.pdf

3 páginas

He publicado nuevos apuntes de 2º Dietética: Dietética I: objetivos-nutricionales-SENC-2011.pdf

1 página

He publicado nuevos apuntes de 4º Toxicología: resumen-toxi1.pdf

4 páginas

He publicado nuevos examenes de 4º Toxicología: examen-toxi-mayo-2022-resuelto.pdf

2 páginas

He publicado nuevos apuntes de 4º Farmacología II: seminario-antibioticos-fiebre-tifoidea.pdf

1 página

He publicado nuevos apuntes de 1º Microbiologia Alimentaria: caracteristicas-microorganismos.pdf

2 páginas

He publicado nuevos apuntes de 4º Farmacología II: tutoria-2.pdf

2 páginas

He publicado nuevos apuntes de 4º Farmacología II: caso-clinico-insuficiencia-cardiaca.pdf

2 páginas

apuntes

-

Apuntes bromato

He publicado nuevos apuntes de 2º Bromatología: Apuntes bromato

apuntes-bromato-cuatri-1.pdf
apuntes-bromato-cuatri-2.pdf

He publicado nuevos apuntes de 3º Farmacología I: apuntes-farmacologia-1.pdf

47 páginas

apuntes

-

Actividades de tutorías

He publicado nuevos apuntes de 2º Bases de la tecnología de alimentos: Actividades de tutorías

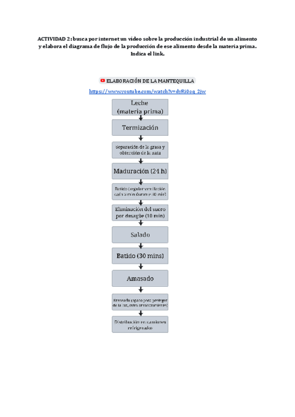
Actividad-2.pdf
Actividad-1.pdf

He publicado nuevos apuntes de 2º Bases de la tecnología de alimentos: Soluciones-problemas-termorresistencia-microbiana.pdf

3 páginas

He publicado nuevos apuntes de 2º Bioquímica II: apuntes-bq2.pdf

39 páginas

He publicado nuevos apuntes de 2º Bioquímica I: apuntes-bq1.pdf

44 páginas

apuntes

-

tablas organismos y enfermedades

He publicado nuevos apuntes de 3º Parasitología: tablas organismos y enfermedades

tablas-parasitologia-enfermedades.pdf
tablas-parasitologia-organismos.pdf

He publicado nuevos apuntes de 3º Farmacognosia: tabla-1er-cuatri.pdf

2 páginas

He publicado nuevos apuntes de 1º Apuntes Variados: tabla-1er-cuatri.pdf

2 páginas

He publicado nuevos apuntes de 3º Química Farmacéutica: Examen-evaluacion-continua-solucionado.pdf

2 páginas

He publicado nuevos apuntes de 1º Apuntes Variados: Examen-evaluacion-continua-solucionado.pdf

2 páginas