@carmenme01

6 Publicaciones

104 Interacciones

3 Seguidores

0 Siguiendo

Lista de publicaciones de carmenme01

He publicado nuevos apuntes de Fundamentos Físicos y Equipos: TEMA-2-APUNTES-FUNDAMENTOS.pdf

11 páginas

TEMA 1.LA ESTRUCTURA DE LA MATERIA

7 páginas

He publicado nuevos apuntes de Operaciones administrativas y documentación sanitaria: OPOS-TEMA-10-PREVENCION-Y-PROMOCION-DE-LA-SALUD.docx

word

He publicado nuevos apuntes de Operaciones administrativas y documentación sanitaria: OPO-TEMA-9-ACTIVIDADES-DEL-AUXILIAR-DE-ENFERMERIA.docx

word

He publicado nuevos apuntes de Relaciones en el entorno del trabajo: OPOSICIONES-BLOQUE-1-TEMA-8-SALUD-LABORAL.pdf

18 páginas

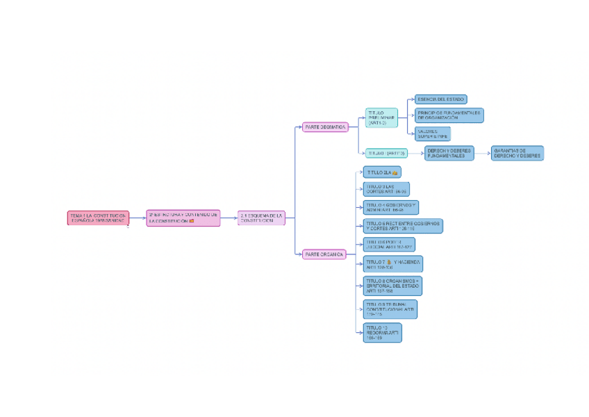
He publicado nuevos apuntes de Formación en centros de trabajo: ESQUEA-CONSTITUCION-ESPANOLA-PARA-LAS-OPOSICIONES.pdf

8 páginas