@JCM

89 Publicaciones

2.56k Interacciones

4 Seguidores

1 Siguiendo

Lista de publicaciones de JCM

He publicado nuevos apuntes de 4º Proyectos de Telemática: proyectodetelematica20200202231844.pdf

7 páginas

He publicado nuevos apuntes de 3º Electrónica Digital: Nuevo-doc-2020-02-02-23.pdf

90 páginas

apuntes

-

Resumen FI

He publicado nuevos apuntes de 2º Fundamentos de Internet: Resumen FI

FUNDAMENTOS-DE-INTERNET-TEMA-01.pdf
FUNDAMENTOS-DE-INTERNET-TEMA-02.pdf

He publicado nuevos apuntes de 3º Electrónica Digital: primer-parcial-digital20191229104132.pdf

38 páginas

apuntes

-

Prácticas CCDD

He publicado nuevos apuntes de 3º Comunicaciones Digitales: Prácticas CCDD

PRACTICA-5-CCDD.pdf
p07CCDD.pdf
Ejercicio-Practica-4.pdf
EJERCICIO-PRACTICA-3.pdf
PRACTICA-6-CCDD.pdf

apuntes

-

Resumen seguridad

He publicado nuevos apuntes de 3º Seguridad: Resumen seguridad

todo2.pdf

He publicado nuevos apuntes de 2º Propagación de Ondas: Ondas-2parte.pdf

63 páginas

practicas

-

Practicas SO resúmenes

He publicado nuevos practicas de 3º Sistemas Operativos: Practicas SO resúmenes

PRACTICA 5.pdf
PRACTICA 3.pdf
PRACTICA 7.pdf
PRACTICA 8.pdf
PRACTICA 6.pdf
P1procesosSSOO.pdf

He publicado nuevos examenes de 2º Electrónica Básica: examenes electronica-20180901230802.pdf

8 páginas

He publicado nuevos apuntes de 2º Electrónica Básica: basica resumen.pdf

2 páginas

He publicado nuevos apuntes de 1º Fundamentos de Programación II: ResumenFP2.pdf

20 páginas

Todo lo necesario para aprobar.

6 páginas

apuntes

-

Bloque II - Resumen

He publicado nuevos apuntes de 2º Fundamentos de Aplicaciones y Servicios Telemáticos: Bloque II - Resumen

BLOQUE2-T3.pdf
tem4.pdf

apuntes

-

Practicas resumidas

He publicado nuevos apuntes de 1º Fundamentos de Programación II: Practicas resumidas

CADENAS.pdf
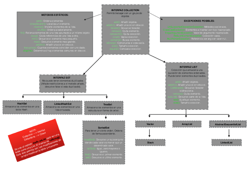
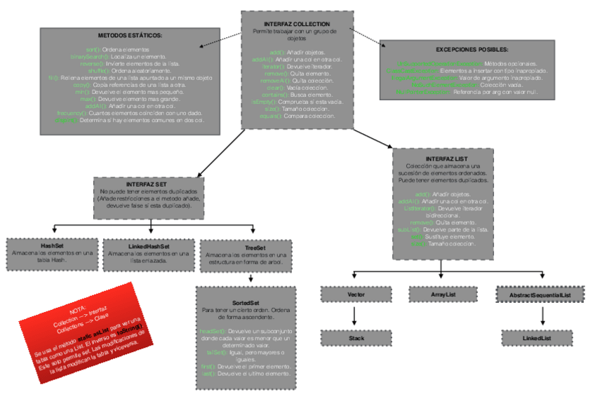
COLECCIONES1.pdf
COLECCIONES2.pdf
GESTIÓN DE DOCUMENTACIÓN.pdf
MAPAS.pdf
METODOS.pdf