@Laura399

31 Publicaciones

1.01k Interacciones

0 Seguidores

0 Siguiendo

Lista de publicaciones de Laura399

He publicado nuevos apuntes de 2º Administración de Recursos Humanos por Competencias y Ocupaciones: TRABAJO-COACHING.pdf

1 página

He publicado nuevos apuntes de 2º Sociología del Trabajo y de la Empresa: Mapa-conceptual-8.pdf

1 página

He publicado nuevos apuntes de 2º Sociología del Trabajo y de la Empresa: Mapa-conceptual-7.pdf

1 página

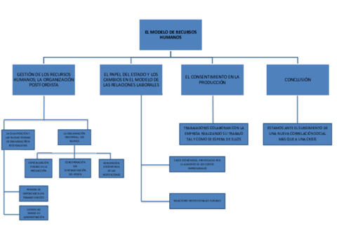
He publicado nuevos apuntes de 2º Sociología del Trabajo y de la Empresa: Mapa-conceptual-6.pdf

1 página

He publicado nuevos apuntes de 2º Sociología del Trabajo y de la Empresa: Mapa-conceptual-5.pdf

1 página

He publicado nuevos apuntes de 2º Sociología del Trabajo y de la Empresa: Mapa-conceptual-4.pdf

1 página

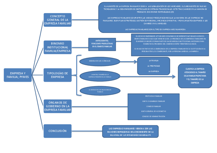
He publicado nuevos apuntes de 2º Sociología del Trabajo y de la Empresa: Mapa-conceptual-3.pdf

1 página

He publicado nuevos apuntes de 2º Sociología del Trabajo y de la Empresa: Mapa-conceptual.pdf

1 página

He publicado nuevos apuntes de 1º Economía Política: CONSUMO-AHORRO-E-INVERSION.pdf

7 páginas

He publicado nuevos apuntes de 1º Historia de las Relaciones Laborales: Preguntas-de-examen.pdf

8 páginas

He publicado nuevos apuntes de 1º Elementos de Derecho Privado: Temario-resumido.pdf

35 páginas

apuntes

-

Mapas conceptuales

He publicado nuevos apuntes de 2º Sociología del Trabajo y de la Empresa: Mapas conceptuales

Mapa-conceptual-6.docx
Mapa-conceptual-5.docx
Mapa-conceptual-7.docx
Mapa-conceptual.docx
Mapa-conceptual-8.docx
Mapa-conceptual-3.pdf

He publicado nuevos apuntes de 1º Economía Política: CONSUMO-AHORRO-E-INVERSION.docx

word

apuntes

-

Ejercicios resueltos

He publicado nuevos apuntes de 1º Estadística: Ejercicios resueltos

Problemas-bidimensionales-resueltos.pdf
ProbIndice-Gini-Resueltos.pdf
Numeros-Indices-resueltos.pdf
Repaso-de-graficos-y-tablas-11.pdf

apuntes

-

Temario

He publicado nuevos apuntes de 1º Estadística: Temario

Tema-05.pdf
Tema3.pdf
tema1rrll.pdf
Tema-06.pdf
Tema-04.pdf
Tema2.pdf