@Noebak

48 Publicaciones

177 Interacciones

0 Seguidores

0 Siguiendo

Lista de publicaciones de Noebak

apuntes

-

Mapa conceptual tema 19-20

He publicado nuevos apuntes de 2º Documentacion y Metodologia Cientifica: Mapa conceptual tema 19-20

TEMAS 19 Y 20 ENSAYOS CLINICOS NOELIA GARCÍA BAK .jpg
TEMA 10. EL LENGUAJE CIENTÍFICO. PARTE 1.jpg
TEMA 10. EL LENGUAJE CIENTÍFICO. PARTE 2.jpg
TEMA 11. LA CIENCIA EN LA ESFERA PÚBLICa.jpg
TEMA 12. CIENCIA Y RELIGIÓN.jpg
TEMA 13. LOS MÉTODOS DE LA CIENCIA.jpg

apuntes

-

ESQUEMAS BROMA

He publicado nuevos apuntes de 2º Bromatología: ESQUEMAS BROMA

TEMA 1. INTRO A LA BROMATOLOGÍA.jpg
TEMA 2 BROMA.jpg
TEMA 3 BROMA.jpg
TEMA 4 BROMA.jpg
TEMA 5 BROMA.jpg
TEMA 6 PARTE 1 BROMA.jpg

He publicado nuevos apuntes de 2º Bromatología: TABLAS BROMA.pdf

2 páginas

apuntes

-

ESQUEMAS MICRO

He publicado nuevos apuntes de 1º Microbiologia Alimentaria: ESQUEMAS MICRO

MICRO TEMA 7.jpg
MICRO TEMA 8.jpg
MICRO TEMA 9 PARTE 1.jpg
MICRO TEMA 9 PARTE 2.jpg
MICRO TEMA 10.jpg
MICRO TEMA 11 PARTE 1.jpg

apuntes

-

Esquemas estadística

He publicado nuevos apuntes de 1º Estadística: Esquemas estadística

ANÁLISIS DATOS CATEGÓRICOS.jpg
Bondad de ajuste.jpg
Distribuciones muestrales.JPG
ESTIMACIÓN PUNTUAL.jpg
f de fisher.JPG

apuntes

-

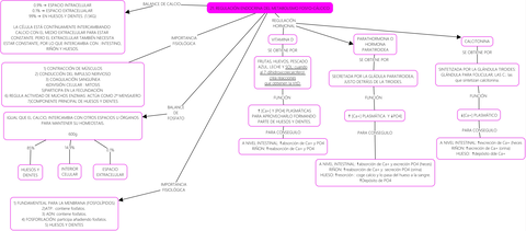
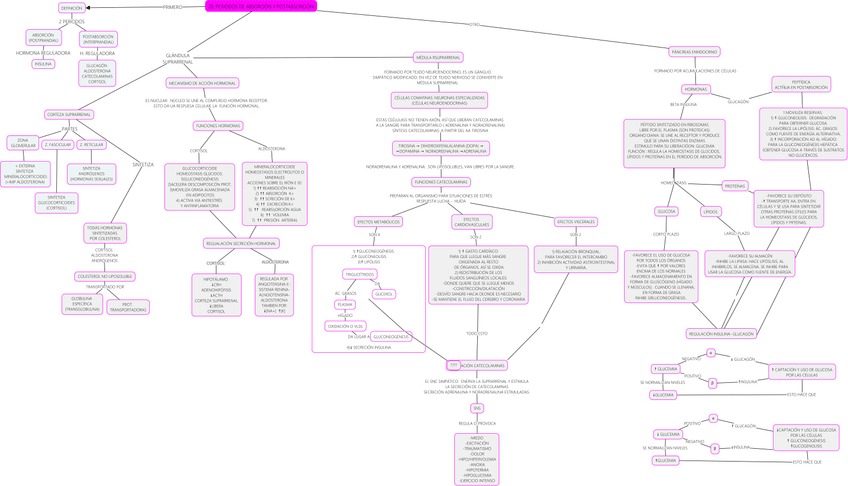
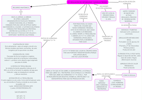
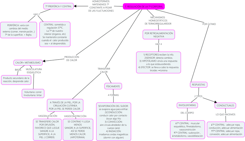
ESQUEMAS FISIO

He publicado nuevos apuntes de 1º Fisiología General: ESQUEMAS FISIO

FISIO TEMA 7 1.jpg
FISIO TEMA 14 1.jpg
FISIO TEMA 15 1.jpg
FISIO TEMA 19 1.jpg
FISIO TEMA 20 1.jpg
FISIO TEMA 21 1.jpg

He publicado nuevos apuntes de 1º Estadística: ESQUEMA ESTADISTICA!!!.docx

word