@nutrilm

302 Publicaciones

3.17k Interacciones

29 Seguidores

3 Siguiendo

Lista de publicaciones de nutrilm

ejercicios

-

Ejercicios

He publicado nuevos ejercicios de 3º Dietoterapia: Ejercicios

Activitat-Estimacio-proteica-ERC-VAL.pdf
LLIURABLE-DE-L.docx
CAS-PRACTIC-POTASSI.pdf

He publicado nuevos ejercicios de 3º Dietoterapia: Cas-clinic.pdf

1 página

He publicado nuevos apuntes de 1º Bioquímica I: Esquema-T.2.pdf

1 página

He publicado nuevos apuntes de 1º Bioquímica I: Esquema-T.1.pdf

1 página

He publicado nuevos apuntes de 2º Alimentación y Cultura: TEMA-2-La-Alimentacion-como-Construccion-Sociohistorica.pdf

13 páginas

apuntes

-

Mapas conceptuales

He publicado nuevos apuntes de 1º Bioquímica I: Mapas conceptuales

T1-Y-2-Mind-Map.png
T3-Mind-Map.png

He publicado nuevos apuntes de 2º Alimentación y Cultura: TEMA-1-EL-ENFOQUE-SOCIOANTROPOLOGICO-DE-LA-ALIMENTACION.pdf

9 páginas

He publicado nuevos test de 2º Alimentación y Cultura: T1-Alimentacion-y-Cultura-V-y-F.pdf

3 páginas

apuntes

-

Tipo test

He publicado nuevos apuntes de 3º Dietoterapia: Tipo test

Tipo-test-T-2-Dietas-hipocaloricas.pdf
Tipo-test-T-3-Dietas-altamente-hipocaloricas.pdf
Tipo-test-T-7-Dietas-Controladas-en-Proteina-1.-Dietoterapia-en-la-Enfermedad-Renal-Cronica-Dialisis-y-Trasplante-Renal.pdf

ejercicios

-

Ejercicios optativos

He publicado nuevos ejercicios de 1º Bioquímica I: Ejercicios optativos

Activitat-Optativa-3-Equilibri-Acid-Base-dAminoacids.pdf
Activitat-Optativa-4-Propietats-de-lEstructura-Secundaria-de-Proteines.pdf

apuntes

-

Mapas conceptuales 2º Cuatri

He publicado nuevos apuntes de 3º Dietoterapia: Mapas conceptuales 2º Cuatri

TEMA-3-DIETES-CONTROLADES-EN-ENERGIA-II-Mind-Map.png
TEMA-2-DIETES-CONTROLADES-EN-ENERGIA-I-Mind-Map.png
T7-Dietas-controladas-en-Proteina-1.png

apuntes

-

Mapas conceptuales Metodologia

He publicado nuevos apuntes de 2º Documentacion y Metodologia Cientifica: Mapas conceptuales Metodologia

T1-Mind-Map.png
T2-Les-practiques-cientifiques-Mind-Map.png

apuntes

-

Metodología

He publicado nuevos apuntes de 2º Documentacion y Metodologia Cientifica: Metodología

Tema-1.-Origen-dels-sistemes-alimentaris-moderns.pdf
Tema-2.-Les-practiques-cientifiques.pdf

otros

-

Mapas conceptuales

He publicado nuevos otros de 2º Bioquímica II: Mapas conceptuales

t.1-gluconeogenesis-Mind-Map.png
T2-Via-pentosas-fosfato-Mind-Map.png
T3-Metabolismo-del-glucogeno-Mind-Map.png
T4-Metabolismo-LipidosMind-Map.png

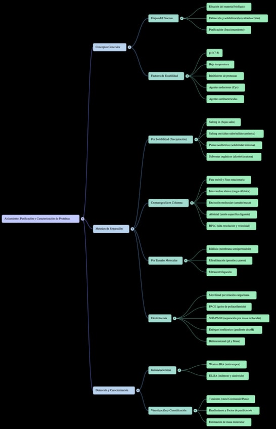
apuntes

-

Mapas conceptuales

He publicado nuevos apuntes de 2º Alimentación y Cultura: Mapas conceptuales

T1-MAPA-MENTAL.png

He publicado nuevos apuntes de 3º Dietoterapia: Actividad-aporte-energetico-CAS.pdf

2 páginas

He publicado nuevos ejercicios de 3º Dietoterapia: Actividad-estrategias-intervencion-Tema-2-Energia-I-CAS.pdf

1 página

apuntes

-

Mapas conceptuales 2º Cuatri

He publicado nuevos apuntes de 2º Documentacion y Metodologia Cientifica: Mapas conceptuales 2º Cuatri

T1-Ciclo-de-la-informacion-Mind-Map.png
T7-Internet-i-literatura-cientifica-Mind-Map.png

apuntes

-

Mapas conceptuales 2º Cuatri

He publicado nuevos apuntes de 2º Patología Molecular: Mapas conceptuales 2º Cuatri

T1-Bases-Moleculares-Mind-Map.png

apuntes

-

Mapas conceptuales

He publicado nuevos apuntes de 3º Salud Pública: Mapas conceptuales

Mind-Map-T5-PROMOCIO-DE-SALUT.png
Mind-Map-T8-y-9-Tabaco-y-alcohol.png
Mind-Map-T7-Actividad-fisica-y-salud.png
Mind-Map-T6-ALIMENTACION-NUTRICION-Y-SALUD-PUBLICA.png
Mind-Map-T10-EPIDEMIOLOGIA-NUTRICIONAL.png
Mind-Map-T11-Razonamiento-cientifico.-Causalidad.e-investigacion-cualitativa.png