chevron_left
chevron_right
Todo
Apuntes
Exámenes
Prácticas
chevron_left
chevron_right

He publicado nuevos practicas de 3º Tecnología Culinaria: PRACTICAS-TECNOLOGIA-CULINARIA.pdf

8 páginas
Anónimo

@Anónimo

He publicado nuevos examenes de 3º Tecnología Culinaria: Examen-RESUELTO-tutoria-1-Tecnologia-culinaria.pdf

3 páginas
Anónimo

@Anónimo

He publicado nuevos examenes de 3º Tecnología Culinaria: Examen-tutoria-1-Tecnologia-culinaria-.pdf

2 páginas

He publicado nuevos apuntes de 3º Tecnología Culinaria: Tutoria-2-Tecnologia-culinaria.pdf

3 páginas

He publicado nuevos apuntes de 3º Tecnología Culinaria: Tutoria-1-Tecnologia-Culinaria.pdf

3 páginas

apuntes

-

RESUMEN

He publicado nuevos apuntes de 3º Tecnología Culinaria: RESUMEN

TEMA 13. TAULA.odt
TEMA 4. NETEJA.pdf
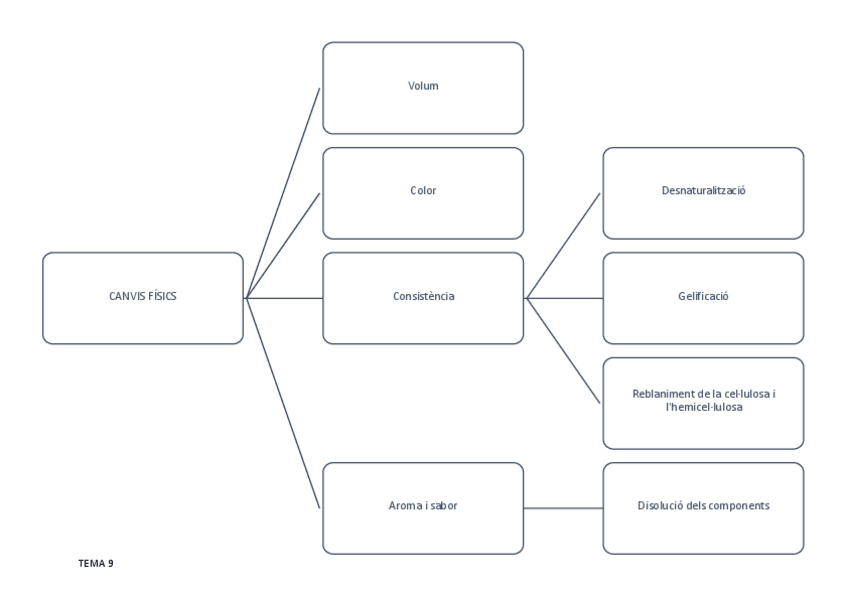
TEMA 9. CANVIS FÍSICS.pdf
APLEC DE PREGUNTES.pdf
TEMA 2. GRAUS DE RESTAURACIÓ.pdf
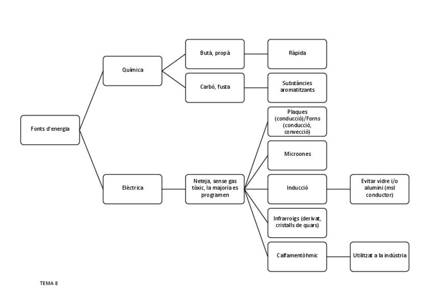
TEMA 8. FONTS D'ENERGIA.pdf
¡Estás al día!

¡Estás al día!

Has visto todos los archivos